添加QQ:20167856 免费解答,赠送收录推送工具和网站分析
网络营销 2022-05-16
不为人知的新品打标技巧
很多商家都不知道新品打标都是怎样的规则,总是存在一个误区,经常会有人问这个问题,然而导致自己产品上架的时候 没有去申请打新品,错过了新品打标的时机,今天就和大家说一下如何去申请新品标以及哪些注意事项
首先和大家说一下新品是如何定义的,在大家清楚这些之后,申请打新品标就不需要去纠结如何去做了
1京东新品如何定义
京东新品,是指商家在京东首次上架的特定商品。
“特定商品”是指上架时间在规定的上新周期内的商品,而上新周期是在全网环境下的上新周期,即该商品如已在友商网站发布,并已超过规定的周期,则该商品会被判定为非新品。
给大家展示一些类目的新品期 不管商品是在售或待售商品,商家需要在对应时间周期内都可以进行“新品”打标申请。注意时间节点

2新品发布规范
符合新品申请条件的商品,是系统识别并打上新品标签的基础条件,商品发布必须符合本行业新品发布规范。各行业新品发布规范如下:
1、符合新品申请条件的商品,商家可以在商品发布前勾选“申请新品”的选项。并上传印UPC/吊牌货号等信息的的照片
2、申请新品的商品必须符合该商品特有的商品品牌、主图唯一、首次上架等信息。必须填写该商品特有的商品品牌、UPC、货号等信息。UPC、货号 不填无法申请新品,其中POP在spu内绑定多个sku时,各sku的upc编码要与spu的upc编码全部一致。
3、申请新品的商品必须填写该商品特有的商品品牌及相关信息。
3新品打标的申请操作流程
1、 新品打标页面入口:商家后台(Shop端)> 商品管理 > 添加新商品 > 发布商品
VC系统> 商品管理 > 新建商品

(1)勾选“是否申请新品”。选“是”进行新品申请,选“否”不进行新品申请。
(2)上传UPC码图。吊牌图建议满画幅,即吊牌填充满整张图片,货号部分尽量明显、突出。(a) 拍摄背景清晰简单(b) UPC码或证书等资质处于水平居中位置,切勿带有角度;(c) 上传的图片中保证只有一个吊牌图片 不要将多个吊牌图放到同一张图片中,看下图展示部分:
正确案例展示

错误案例展示

4新品打标的查询结果
和新品打标操作的入口是一样的,这个位置注意一下的哈,

在新品标查询框输入商品id,点击“提交”进行查询。


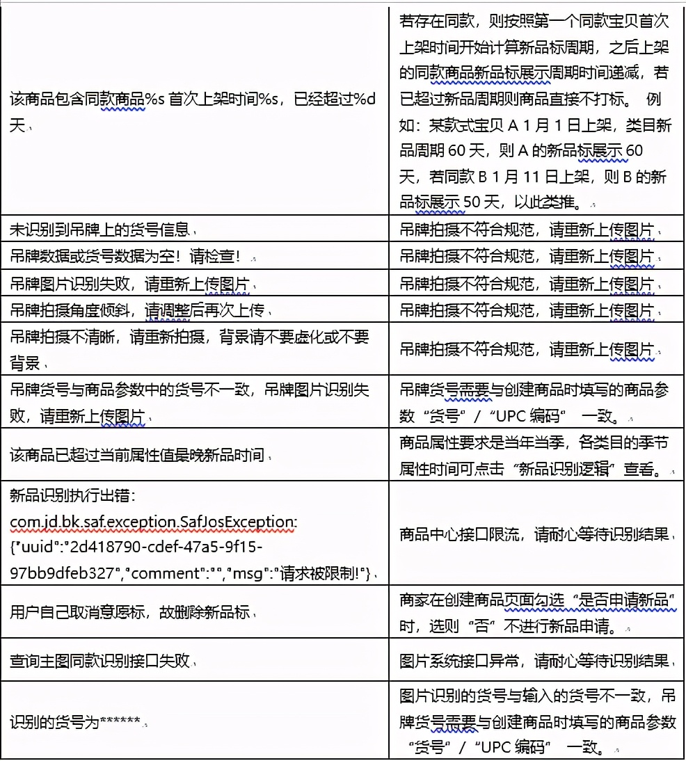
经常会有人问,我的标为什么没有打上,或者是我的新品标怎么突然间没有了 我们通过以上情况去分析是什么原因导致的,比较常见的问题我这边也给大家列举了一些
1、 问:商品查询结果显示是新品但是页面没有新品标?
答:如果是新创建的商品或者老商品有编辑修改(修改货号字段、商品主图、重新上传了吊牌图片等),系统需重新识别,请过1-2天后再次查看;如果您同时使用货号规则识别或者新品提报系统,请不要一起使用,多个系统会干扰打标。需删除货号规则。
2、问:新品标在PC端有,但是在APP端不展示?答:由于平台不同,APP会有一些业务不展示,如拼购商品等,所以只要有任意一段展示了说明就是正常打标了。
3、问:未查询到商品结果?
答:请使用spu编码即商品编码查询或没有在发布页申请新品和上传吊牌图片。
5.新品打标结果展示:
1、 在“京东APP”搜索结果页中显示的新品标签参考样式为 ;

2、 在“京东PC端”搜索结果页中显示的新品标签参考样式为 。

3、 目前仅针对部分类目的商品进行以上新品标识的透出。
添加QQ:20167856 免费解答,赠送收录推送工具和网站分析