添加微信:bmzkj01 免费交流解答,并送你一份最新运营推广方案
大杂烩 2022-04-17
这篇文章将带你了解直播带货的操作流程,深入了解抖音直播前中后期的流程,为你进行开播带货、实战布局直播带货做好准备工作,帮助你提升对抖音电商直播的整体认知

开播前如何来选择自己要售卖的产品,往往是很多主播非常头痛的过程,所以一定要根据自身的人设定位粉丝群体来进行匹配,例如:一个生活为log类的创作者,他的粉丝整体呢是以新一线城市的31~40岁的女性用户为主,我们就可以大致的推测出存在居家以及母婴用品的需求,可以往这个方向来选择
想要高效选品,同时我们从更科学的大数据的角度来看,主要是以以下几类的货品可以重点关注及选择
例如:方便食品、坚果、饼干等食品,既能方便生活,又能满足口腹之欲,再加上大多单价不高,所以更容易完成转化。
一直在抖音呢有很高的人气,而小家电类的产品呢在此基础上又兼具实用性,让他们在抖音呢备受热捧,一件小物既能给生活增添新鲜感,又能提升生活品质,一般是抖音年轻用户呢下单的首选
这类商品有两个特点,一是价格,二是品质,首先体现在价格端的竞争力上,也就是说在抖音买会比在日常渠道买呢便宜很多
此外品质同样是抖音,产品竞争力的重要因素,抖音用户对高品质产品的追求也格外明显,特别是女性用户对国际品牌美妆的产品买买买的热情之高,完成了选品部分的筹备
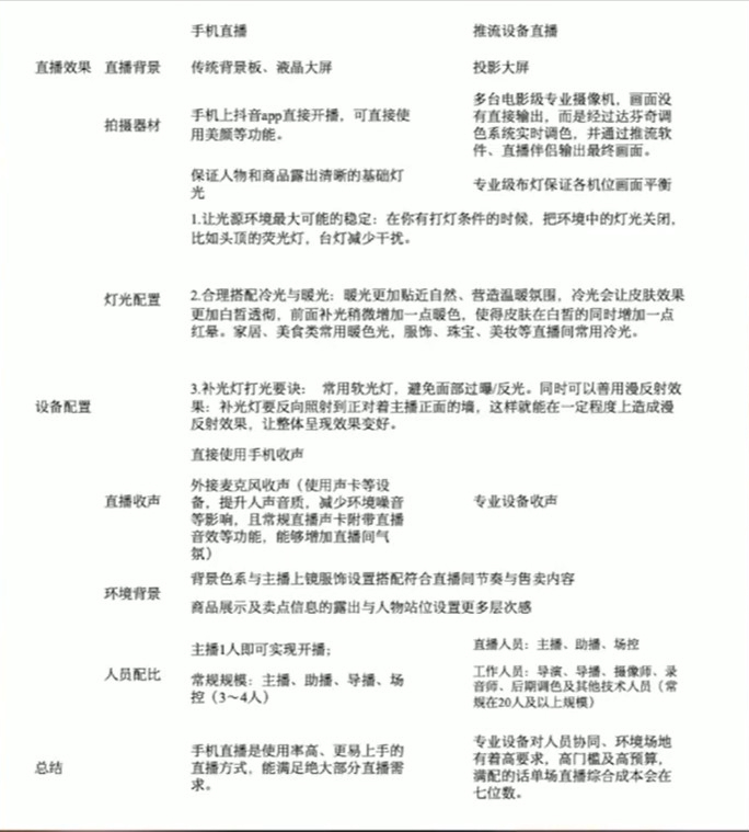
售卖场景化很重要,根据配置设备的不同,为大家整理出了两种直播方式的搭建配置,可在下图中查看

除此之外,直播间内灯光与色彩的配合也是十分重要的,例如:服饰美妆类的直播,更建议使用白光接近自然光的色温,利于在镜头前展示服装和化妆品护肤品等产品的展示状态,减少色差,而美食家居类更建议使用暖光食物,可以衬托起来更可口,家居家纺更温馨
通常呢较为常见的开播时间为晚6点到晚9点,开播时需要一段时间的人气积累,在之后的30分钟到1小时后呢有机会达到直播间内的流量高峰,因为常见的直播带货的平均时长为5小时,所以呢直播间内流量不会一直保持在较高的位置,做好合理的流量策略就非常重要
例如:开播前的预热、视频直播中的广告引流、互动抽奖、嘉宾空降等,这些方式都可以实现直播间的流量引入,以及当直播间内流量减弱的时候,达到重新吸引并聚集观众注意力的效果
一个优质的策划直播脚本,直播间中时时刻刻都会有用户进出,为了快速让用户了解到直播间内的价值和内容,在进行直播脚本策划的时候,我们可以把整场的直播拆成多个小的时间间单元让每个单元中的内容都能够独立成块,用来降低用户的理解成本
例如下图就是一个可以参考的标准

直播脚本,还要注意的是完成直播后复盘这个环节可是十分重要的,主要的复盘流程呢包含且不限于以下维度,本场直播是否存在重大事故,团队配合情况如何?
数据方面,直播间内的销售额,粉丝的增长与流失,观众的停留时间,粉丝与非粉丝群体的观看占比,点赞及评论的互动率情况等等
直播内容中货品卖点的讲解情况以及售卖的顺序是否合理等等,想要做好电商直播呢不是一件容易的事情,把控好每个环节多多复盘,帮助你更好地成长
更多直播学习资料扣“111”免费领取

#抖音运营##抖音带货##直播#
添加微信:bmzkj01 免费交流解答,并送你一份最新运营推广方案