添加微信:bmzkj01 免费交流解答,并送你一份最新运营推广方案
大杂烩 2022-04-17

今天为大家介绍另外一个自媒体平台“企鹅号”,企鹅号是腾讯旗下的一站式内容创作运营平台,做过自媒体的人都知道,企鹅号审批环境与扣分机制非常严格,稍有不慎就会导致作品无法发布,甚至账号被封(不支持解封哦)。当然“企鹅号”的收益也是比较客观的,所以很多自媒体人对他是又爱又恨,所以小编今天就带你了解一下“企鹅号”!
话不多说,上干货!
1、什么是新手期?
(1) 企鹅号注册完成,通过资质审核之后即进入新手期。
(2) 新手期企鹅号等级为1级,可正常发布文章、视频,所发内容经过审核后,也都有机会获得系统推荐。
2、如何通过新手期?
(1) 为了让广大作者了解平台各项功能,熟悉企鹅号发文规范,因此设置了新手期。要通过新手期,必须发表5篇内容。
(2) 发满5篇内容,企鹅号会自动晋级至2级或3级。
(3) 晋级主要依据新手期所发5篇内容的审核结果,优质内容更有助于帐号获得更高晋级和更多指数加分。
内容审核结果与晋级调整的关系如下:
注:5篇内容均不合格,帐号也会调整为2级,但所发内容若违规,则会受到扣除信用分等处罚。
3、一天可以发布几篇文章或视频?
(1) 一二级企鹅号每天最多可以发布3篇文章或视频;
(2) 三四级企鹅号每天最多可以发布5篇文章或视频;
(3) 五级企鹅号且信用分100分,每天最多可以发布20篇文章或视频,可通过权益中心获得该权限。
4、内容分成和平台补贴分别是什么?
(1) 内容分成是指作者通过创作内容,获得内容产生的底页广告收益、赞赏收益、付费收益。
(2) 平台补贴是指企鹅号根据每篇内容的流量贡献(阅读量、播放量),为作者提供额外的现金补贴。
5、如何开通收益分成?
平台将自动开通分成。如您的账号未自动开通,请对应以下情况:
(1) 注册类型为政府,其他组织(非营利性机构);
(2) 信用分小于100;
(3) 新手期企鹅号;
(4) 与腾讯签订版权协议的企鹅号;
(5) 通过腾讯主体注册的所有企鹅号;
注:分成开通后,您将获得平台补贴及内容分成中的广告分成收入。
6、平台补贴如何计算,我如何获得更高平台补贴?
平台补贴基于阅读量和播放量计算。由于视频内容比图文内容具备更高的制作成本和要求,平台将为视频内容提供2倍于图文内容的补贴单价。此外,对于首发和独家内容,平台还将额外提供的单价加成。
7、收益结算说明
当您的累计结算金额达到提现标准(个人用户为100元,企业用户为1000元)时,可以在每月初的2号-4号发起提现申请。我们收到申请后,将在每月10号前(如遇法定节假日,将会推迟),对您的收入进行财务结算,并发送结算单到您的结算单邮箱(默认为注册邮箱)。
(1) 若您是个人用户,核对无误后,无需任何操作,腾讯公司将在合同约定日期(30个工作日)汇入你的结算银行卡,并代扣代缴个税(结算金额为含税金额,实际发放为扣税后金额)。
(2) 若您是企业用户(包括委托个人收款),核对无误后,请按结算金额开具增值税专用发票,同时将确认后的结算单用A4纸张打印,签章后连同发票邮寄给我司指定邮寄地址。我司收到正确发票及盖章确认后的结算单后会按合同约定日期(30个工作日)汇入贵司账户。
8、如何开通图文原创标签?
图文原创标签会逐步开放给更多优质活跃的企鹅号作者。企鹅号作者收到平台的开通信息后 ,即可为自己的原创文章声明“原创”。
目前满足以下条件的企鹅号,会自动开通图文原创标签:
1)等级4级及以上;
2)信用分100分。
9、如何申请开通视频原创标签?
(1) 满足基本条件后,系统会自动开放后台申请入口;
(2) 点击【账号功能】->【视频原创标签】->【申请开通】,即可进行申请;
(3) 我们会在5个工作日内进行审核确认,并为满足要求的企鹅号开通视频原创标签。审核结果将以站内信形式告知。
10、如何开通赞赏?
开通原创标签的用户将自动开通赞赏功能。自动开通功能由于计算可能延迟,第二天可再次查看是否开通。
11、什么是首发独家功能?
企鹅号针对优质的原创账号逐渐开放首发独家功能。用户在发布原创内容时可选择是否进行首发或者独家。(此处首发是指原创且腾讯首发3小时,独家是指原创且腾讯独家)。目前,符合规定的首发和独家内容的平台补贴部分收入分别是普通原创内容的3倍和5倍,且腾讯有权修改前述分成规则。
【原创且腾讯首发3小时】:在腾讯内容开放平台发布后(需在腾讯内容开放平台发布3小时后),方可将相同或实质相似内容发布至第三方平台(微信公众号、QQ订阅号、腾讯视频、腾讯新闻、浏览器、QQ空间、应用宝等腾讯系产品不受此限制,但企鹅号发布时间不能晚于这些平台)
【原创且腾讯独家】:在腾讯内容开放平台永久独家发布,永久期限内,均不可在其他平台上传或发布(微信公众号、QQ订阅号、腾讯视频、腾讯新闻、浏览器、QQ空间、应用宝等腾讯系产品不受此限制)。
对于首发和独家内容,平台将额外提供单价加成。
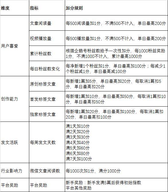
12、影响企鹅号指数的因素有哪些?

13、企鹅号等级是什么?
(1) 企鹅号等级反应的账号在平台的运营水平,由企鹅号指数分数决定,分数越高等级越高,等级越高说明质量越高,在平台的活跃和受欢迎程度越高。
(2) 指数与等级的关系参照如下

14、为什么我的指数被扣分了?
(1) 新增粉丝数减少;
(2) 虚假声明首发独家原创,标签被平台取消;
(3) 长期停更,30天以上不发文;
(4) 内容质量明显出现下滑,怀疑有营销变异卖号倾向。
15、什么是信用分?
信用分体现该帐号在平台的违规情况,帐号违规将触发信用分扣减及相应的处罚,当信用分扣减至 0 分,该帐号将被封禁。
信用分处罚说明

有以上违规行为,则会按照【对应扣分】中的分值对您的企鹅号扣除信用分,同时扣除分值的原因会通过企鹅号后台给与您通知。
另外,在发布违规营销推广信息的情况下,涉嫌恶意营销则扣除100信用分。
16、扣除信用分的对应处罚如下:

17、信用分被误扣之后如何申诉?
对信用分的扣除存在异议,请将企鹅号名称、被扣分文章的链接或标题,通过电脑版右侧[问题反馈]提交给客服,提交时选择平台运营—信用分分类。
申诉成功后,可恢复信用分。申诉不成功,则不可
18、信用分被扣除后可以恢复吗?
触发扣分后累计 90 天无任何信用分违禁行为则恢复至 100 分,期间有违禁行为则重新计算。
19、帐号被封后可以解封吗?
帐号一旦被封禁后,暂不支持帐号解封。
20、帐号被封号后可以提现吗?
除主动注销的帐号,其他因违规被封停的企鹅号不支持自动提现。
21、我发布的原创文章被抄袭了,怎么办?
原创文章被抄袭后,可通过发起投诉维护权利,可以在“天天快报”APP具体文章内直接发起投诉;投诉时,您需要提供文章的原文链接,以便我们进行核实。我们将在您反馈后尽快完成审核,并通过系统消息告知您投诉结果。
22、我被举报抄袭,该如何申诉?
若原创文章被其他用户举报疑似抄袭,作者会在企鹅号接到消息通知,作者接到通知后,可以在24小时内进行举证,超过24小时未举证,则默认您接受处罚,如有任何疑问,可通过电脑版右侧[问题反馈]联系客服进行反馈,反馈时请选择平台运营—举报申诉分类,并提供以下资料:
1) 帐号注册邮箱;
2) 帐号主体信息登记号码(帐号运营人身份证号码、机构帐号提供企业营业执照号码、组织机构代码等);
3) 被举报文章链接;
4) 原创文章链接;(基于Wordpress等个人域名的网站的发文链接无效)
5) 其他辅助信息。
添加微信:bmzkj01 免费交流解答,并送你一份最新运营推广方案