添加微信:bmzkj01 免费交流解答,并送你一份最新运营推广方案
大杂烩 2022-03-18


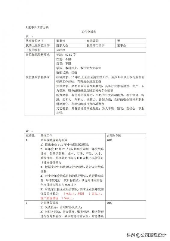
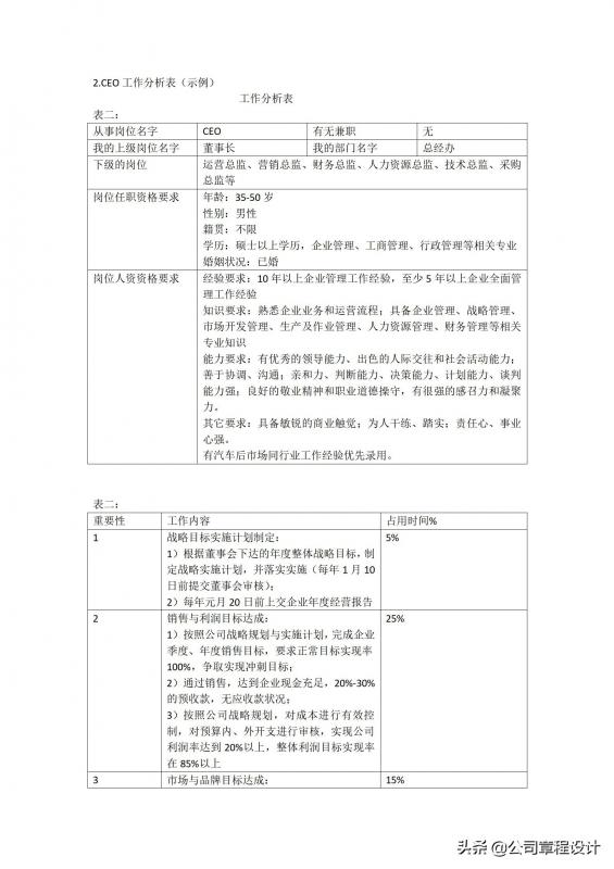
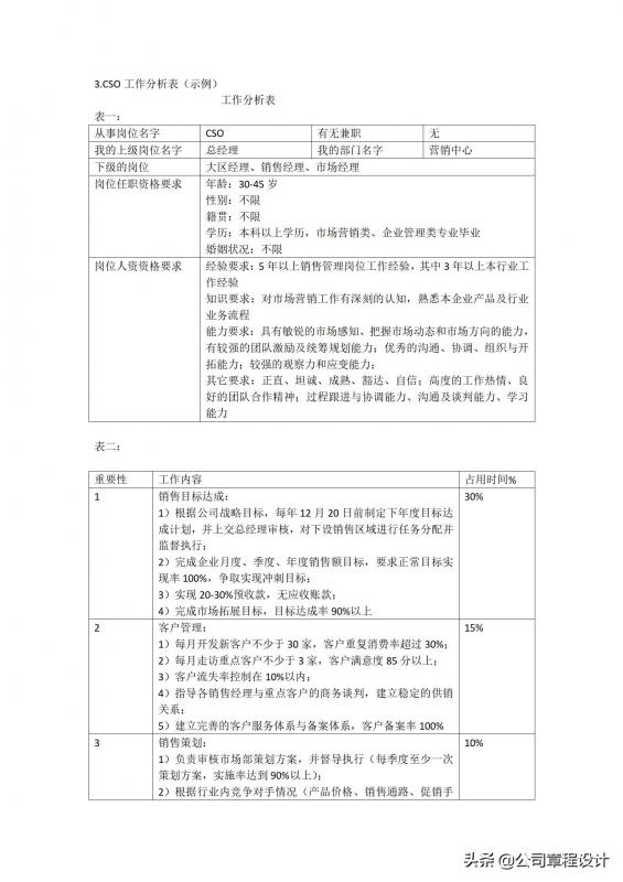
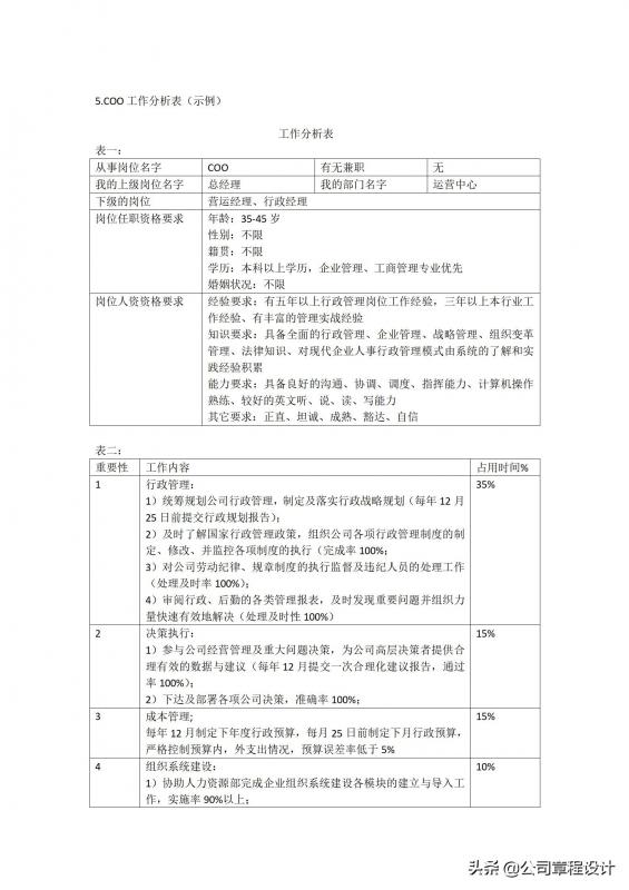
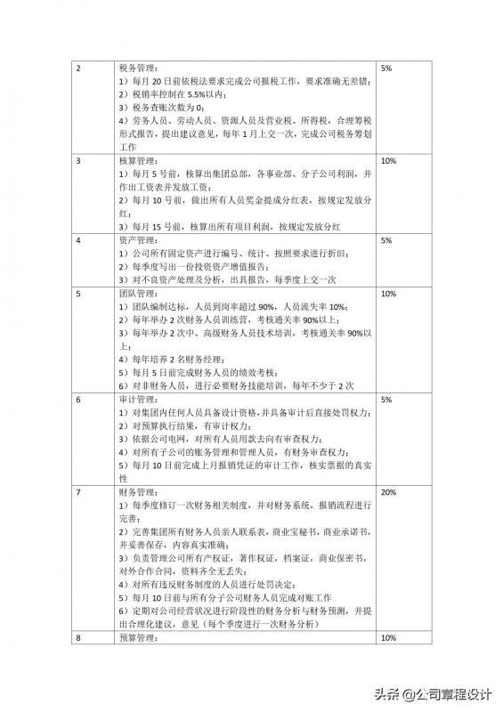
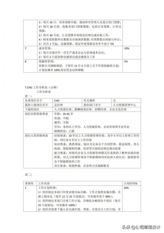
核心高管任职资格及工作职责
企业的核心管理人员,除董事长外,至少包括六O团队,分别是:
1)CEO(首席执行官),全面战略执行及目标达成
2)CSO(首席营销官),销售业绩达成,市场策划
3)CTO(首席技术官),技术研发及技术人才培养
4)COO(首席运营官),公司日常运营工作的全面管理
5)CFO(首席财务官),财务管理与现金管理
6)CHO(首席人力官),人力资源的选聘及人才培养,组织系统的建立,运用于完善
因企业发展阶段的不同,并非每个企业均有完善的六O团队,而六O团队是企业未来发展最为有利的关键推动人才,因此制定企业六O团队的工作分析是非常必要的,企业在未来进行这些人才招聘时亦可适用。


































获取企业管理百宝箱+全站内容电子版,请点击下方“了解更多”或添加主页联系方式
添加微信:bmzkj01 免费交流解答,并送你一份最新运营推广方案