添加微信:bmzkj01 免费交流解答,并送你一份最新运营推广方案
大杂烩 2022-05-06
1.竞争概述
1.1背景和目的分析
近年来,流行病的原因是,进入和离开医院并不是那么方便。有一些关注的痕迹。在此期间,Internet Medical App为医疗咨询,开处方医学和健康科学提供了很大的便利。
作为2014年2014年发行的产品,Ali Health(2022年3月16日的569.1亿香港钱关闭)超过了Jingdong Health(1353亿美元)。 93.6亿元人民币。
为什么有这么大的差距?什么因素导致两者之间的差距?改善ALI健康产品的地方是什么?这是本文的主要内容。
1.2竞赛选择
作为本文的主体,Chingdong Health被选为主要竞争产品,原因2
1.作为E -Commerce平台的竞争对手,健康轨道中的两家公司基于E -Commerce平台。背景相似的市场价值收入已全面超过,以比较两者之间的差异。
2. JD Health作为2020年的新产品,具有更多的创新观点。

1.3企业开发过程和产品迭代过程
1.3.1企业发展过程
阿里巴巴和JD.com几乎同时进入了健康行业。阿里的健康职业有机会推出互联网医学“阿里健康”并带头列表
1. Ali的健康发展分为三个阶段。第一阶段是进入健康行业并推出移动产品。第二阶段是增长阶段。在此阶段,Ali Health不断改善医疗服务类别,并提高交付服务的质量,并不断扩大服务项目。第三阶段是一个新的发展阶段。在此阶段,阿里健康行业的布局逐渐成熟。有必要考虑如何调整管道平衡,以确保最大价值并稳定市场份额。
(1)进入市场阶段:
2014年1月23日,阿里巴巴集团(Alibaba Group)与Yunfeng基金(Yunfeng Fund)合作,进行了Citic二十五世纪有限公司的战略投资,该公司是CITIC集团的子公司,并进入了卫生行业。
2014年7月,扫描“中国药物电子监督法规功能”以查看药物信息,然后正式更名为“ Ali Health”。
(2)增长阶段:
2015年2月10日,Ali Health App2.0版本正式启动。添加了新的任命注册和其他数字功能,以访问Sina的“ Aiwen医生”资源。在线咨询业务已经开始成形。
2016年5月25日,包括Baijiahui Suhe,de Shengtang,Bai Caotang和Ali Health在内的65家连锁药店共同宣布建立“中医O2O Pioneer Alliance”。
2016年6月,Ali Health宣布推出“ Rest Busped”。
2018年8月,Ali Health宣布,许多连锁住房,例如Dongrentang DA Pharmacy,Neptune Health Pharmacy,Jiuzhou Pharmacy和Tiantian Pharmacy,以及连锁酒店合作伙伴,例如Jiajia和Junting,在Hangzhou New New Pharmace Intailical Pharmace new Pharmace new Pharmace new Pharmace new Pharmace new Pharmailical for for Full Link for from Lind lind in。它将在线购买30分钟在线30分钟。
2018年10月,阿里健康(Ali Health and Hungry Bird)联合起来,完全升级了北京,广州,深圳市,金庆的20个城市和数千个离线药房的药物分配能力,当时Tmall Double 11打开。其中,北京,广州和深圳将继续7x24小时的7x24小时。
(3)转换阶段:
2020年9月,Ali Health应用程序更名为“医疗鹿”。小鹿传统中药的加入预计将使阿里的健康成为中国和西方医学合作服务平台最完整的。

Jingdong Health还分为第一个阶段的三个阶段,进入市场,以开展药品零售业务市场;获得资格并改善服务的第二阶段;在第三阶段,根据流行病的需求,可以快速升级“ Jingdong Health”产品,并且清单占据了互联网医疗行业,市场价值是首先。
(1)进入制药行业
在Jingdong Group以JD Logistics和JD Logistics创建的第三个“潜在股票”之后,JD.com向前迈出的每一步都引起了人们对市场的广泛关注和期望。
2014年,医疗和健康业务是Jingdong Group的独立业务类别运营;
2016年,启动了“ Jingdong Pharmacy”,Jingdong Group正式进入制药行业。
(2)增长阶段
2018年3月,Yinchuan Jingdong Internet医院获得了医疗机构的许可。该公司可以向在线咨询和处方更新服务的用户提供处方。
在公司的健康业务和有利的国家政策的发展驱动下,该公司于2018年11月30日在开曼群岛(Cayman Islands)建立为豁免有限公司,并作为当前的业务(主要包括零售药房业务和包括零售药品业务和互联网医院业务)控股公司。
2019年,JD Health与JD Group分开,开始独立运作,并于同年11月完成了9亿美元的融资。
(3)高速发展的阶段
进入2020年,Jingdong Health迎来了新的发展阶段。
在流行病上,JD.com采取了措施和服务,例如预防物质保证,免费在线诊断和科学药物指导。
Jingdong Health and Independence“ App”和“ Jingdong Family Medicine”已接一个地推出。在互联网医学方面,已经实施了一个专业中心,例如心脏中心,心理中心,传统中药医院,呼吸中心和耳鼻喉科中心,并互相实施,以完全满足用户的个性化需求,进一步加深了“互联网+医疗医疗需求“ 服务;
2020年8月,Jingdong Health完成了B轮融资,融资金额超过9亿美元。 2020年12月,Jingdong Health正式降落在香港证券交易所。从独立操作到上市,JD.com只花了一年多的时间。增长率是惊人的。

1.3.2医疗鹿应用和Jingdong Health应用程序迭代时间表

Ali Health应用程序将药物购买和电子监督法作为初始卖点。在2.0.0版本中,它改善了对“图形咨询”,“约会注册”和“ Doctors Plus”和其他互联网医疗服务项目的自助服务。 “ Ali Health”应用程序的“云医院”视频咨询服务的版本逐渐形成了将医疗服务和药品E -Commerce整合的产品。
但是,在3.5.0版本被升级到医疗鹿应用程序的4年中,直到2020年8月5.0版本,它在优化体验的开发中停滞不前。
在5.0版后,由于流行病的需求,免费咨询,核酸测试,预约疫苗和其他服务的扩大,其更名为“医用鹿”。

JD Health App已开始随着流行病的迅速推出,并且在流行病环境中购买流行病的需求急剧增加。 1.0版本是在购买药物时启动的,并积极扩展购物中心产品类别。
流行病期间2.0版,医疗资源很紧张,“ Jingdong Family Medicine”业务和“掌握传统中医”业务
2.3.16在智能设备的功能上放置了为用户建立健康文件的功能。从那时起,产品业务在咨询之前就已经成熟并形成了健康科学。本质
概括:Ali Health和JD.com的健康发展过程相似。借助E-商业平台的优势,它通过药品E -Commerce业务进入市场,然后从制药E -Commerce倾斜到医疗服务项目资源。 ,努力完成平台上购买药物,咨询,约会和健康管理的服务的封闭循环。
在流行病期间,医疗鹿应用程序和Jingdong Health应用程序经常进行更新。流行病导致互联网医疗需求激增。这是用户抓住用户的好机会。产品迭代后的产品质量也极大地决定了用户的停留时间。
1.4产品定位

医疗鹿定位:健康问题在线医疗鹿
JD健康定位:首席健康管家
1.5 Ali Health vs Jingdong健康业务模型
1.中国互联网+医疗产业链的分析

互联网+医院集中在医院的医院服务中心,例如在线约会注册,在线咨询,审查处方和服务,例如防止医院前的指导并在家里服用药物。
医学信息。通过将AI大数据结合起来,大型临床决策以制作更强大的分支机构;
药物 - 商务主要是B2C。 O2O和B2B正在运行,可提供医疗产品,医疗设备,保健产品等。
医疗保险保险为患病后的医疗活动提供费用,进而支持支持健康保险的大数据的制定;
医学智能硬件,集成第三方健康应用程序数据,支持接收或传输用户数据的医疗机构,建立预防健康和监测平台;
2.阿里的健康业务模型和业务结构
由于阿里巴巴集团在电子商务,互联网财务,物流,大数据和云计算领域的优势,Ali Health使用用户作为核心,Omnked Channels来促进药品E -Commerce和新零售业务,并提供线路,并提供线条为了使大型健康行业为在线和离线综合提供综合解决方案,以实现现有的社会医疗和卫生资源的跨区域共享配置。同时,基于确保专业安全,患者购买药物治疗的便利性大大改善了,消费者与消费者的健康生活方式相遇。追求。
目前,ALI的健康业务主要集中在药物和新零售,互联网医疗,消费者医疗,智能医疗和其他领域。

药物 - 商务:通过三个操作渠道为用户提供药物,保健产品和医疗设备。
平台自行经营的Ali Health Pharmacy出售药物以赚取利润。 TMALL医学博物馆通过吸引供应商和零售商在平台上开设商店以及020 Pioneer Alliance和Offline Pharmacy提供药品。
互联网网络医疗:提供诸如C侧用户的疫苗,体检和注册之类的约会,以及在线图形咨询和电话咨询服务,并知道LU Health Cyncyclopedia为用户提供健康科学普及内容。
智能医疗:通过智能识别文本,图像,语音,生理信号等。用户上传,完成了第一个诊断和处方。
消费者医疗:使用该平台链接用户和机构,为用户提供医疗和健康计划的约会和付款服务,例如医疗美容,口腔,体格检查,疫苗。
产品可追溯性业务:该平台已确保平台,完整的链接可追溯性系统得到了不断改进,现在已经建造了强烈的护城河
3. JD健康业务模型和业务结构
JD.com的主要业务分为零售药房业务和在线医疗和健康服务业务。通过公司的协调开发,该公司努力为整个医疗和健康产品的整个生命周期,医疗服务作为核心服务,医疗服务作为核心服务,医疗服务作为核心服务的整个生命周期建立健康管理平台核心,医疗服务。 Jingdong Health通过建立医疗和健康产品,服务器Side和Omni -Channel系统来重新定义用户管理个人健康的方式。

零售药房业务通过三种模型运营:自我就业,在线平台和Omni -Channel布局:
自我经营的业务主要通过JD药房运营。用户可以通过网站和应用程序访问Jingdong Pharmacy。此外,JD Health还直接通过自我雇用的模型直接运营一些离线药房。
在线平台提供了一些不提供JD.com药房的长尾产品,这些产品由平台产品选择补充。
OMNI - 通道布局是基于位置的服务。用户向平台上最近的药房下订单后,药房会收到订单并准备产品。 Jingdong Health负责分销(药物O2O模型)。
自我运行,在线平台和OMNICOCAL BEAUTS可以产生协同效果,以满足用户对各种产品选择和灵活的快速交付时间的需求。
在线医疗和健康服务包括互联网医院服务以及消费者医疗和健康服务,提供在线咨询,慢性病管理,家庭医生和任命服务。
概括:在业务模型方面,Ali Health和JD.com的业务模型主要是在线药房,拥有自我服务的药房和合作的离线药房资源。基本业务包括药物电子商务,互联网医疗,智能医疗,消费者医疗保健,涵盖预防前预防,后itizenship Consumpation,Post -ILL Management和Daily Health Management。
在此阶段,已经成立了服务质量竞争,包括药物输送速度,在线咨询的速度以及咨询质量。大部分药物购买仅需要。交付速度在一定程度上代表了产品的信誉。 JD.com已在药物输送服务方向建立物流,具有优势。因此,JD.com的发展潜力更加有前途。
2.1市场规模
预计中国移动医疗用户的规模将在2021年达到7亿

目前,有1,000多家公司从事与在线医疗行业有关的业务,拥有13,000多家专利,而移动医疗是移动互联网在医疗行业中的新应用。随着互联网的受欢迎程度的改善和移动付款和远程视频等工具的开发,移动医疗促销活动的促进速度已经更快,并且用户类型的类型更宽。
中国移动医疗用户的规模在2020年达到6.5亿。在2020年新的皇冠流行病的影响下,居民对药物E-商务和互联网医疗平台的需求进一步增加了,以促进用户的快速增长。预计2021年将达到7亿。
2020年,互联网医疗市场规模超过900亿元人民币。

2020年,互联网医疗市场规模超过900亿元人民币。流行病的出现使移动医疗市场得以“喷洒水井”,在线咨询已成为患者在预防流行期间获得医疗服务的主要方式。
在流行时期引入该行业的新监管政策已经大大放松了互联网+医疗服务的限制,并开放了许多部分,例如医疗保险和付款。 2020年,国家医疗服务已正式包括在医疗保险中,这加速了互联网医疗市场的迅速爆发。随着用户逐渐养成为移动终端获得医疗服务的习惯,未来互联网医疗和药品商务的市场规模将继续增长。
2.2收入比例
阿里的半年收入为93.6亿元人民币,医疗,健康和数字服务业务收入为2.28亿元人民币
根据Ali Health在2021年9月30日在2021年9月30日的半年财务报告的数据,93.6亿元人民币的收入增加了30.7%,年龄为30.7%,毛利润为18.7亿元。同时,阿里的中期绩效从利润变为损失,损失了2.3亿元。主要收入分为以下三类:
药物自我运营业务:收入为8119亿元人民币,年龄增长34.5%,占总收入的86.8%。
制药E-商业平台业务(TMALL Pharmaceutical Platform):收入为101亿元人民币,年龄增长9.2%,约占总收入的10.8%。主要操作包括处方药,非处方药(OTC)药物,保健补充剂,医疗设备,隐形眼镜以及许多与健康相关的类别。
医疗,健康和数字服务业务:收入为2.28亿元,一年一年+13.9%,占总收入的2.4%。 ALI的卫生服务业务和数字基础设施业务被重新确定为医疗卫生和数字服务,包括在线咨询,疫苗,核酸测试,口腔和其他服务。这也是医疗鹿应用程序的主要收入贡献。

数据源-ALI健康财务报告
Jingdong Health的2021年半年收入为136.4亿元人民币,其中平台服务广告和其他服务收入为187.6亿元人民币
根据Jingdong Health 2021年中国财务报告的数据,半年收入为136.4亿元,一年一年+55.4%,毛利润为30.3亿元人民币,损失了4.54亿元。总收入的增长主要是由于商品和保健产品的销售。
医学和健康产品:收入为118亿元人民币,一年一年+52.9%,占总收入的86%。
平台广告和其他服务:收入为18.76亿元人民币,一年增长73%,占总收入的14%。
服务收入的增加主要是由于数字营销服务费的增加。具体而言,平台上的广告数量增加,在线平台上的第三方商人的销售和数量增加,然后增加佣金和平台使用费。

数据源 - jingdong健康财务报告
2.3应用程序下载量医疗鹿平均每日20000+高于JD Health 2000+
根据QIMAI数据应用程序商店的统计数据,医疗鹿应用程序的平均下载量已在过去30天内下载。加载能力高于JD.com的健康状况,但波动很大。


概括:总体而言,每个收入主要归功于自我经营的药品收入。其中,Ali Health和JD健康医学占80%以上,医疗服务收入占15%。
与Ali的健康平台合作业务相比,使用更多活跃的用户。 App下载中医疗鹿的平均每日数量远高于JD.com的03,000。 Ali Health Financial报告显示,截至2021年9月30日,专业医师,职业药剂师和营养师提供了在线健康咨询服务,提供了在线健康咨询服务,总共有近14万人。比JD.com高160,000。
根据TAOBAO,TMALL,APEY和MEDICAL DEER APP的不同观点,Ali的健康用户已经扩大了,但是在JD.com的健康状况中,收入少于18.76亿。
从收入贡献的角度来看,无论是Ali Health还是JD Health,在线药房无疑贡献了最多的运营收入超过86%,但仍处于损失状态。药品电子商务的毛利率基本上维持20%-25%。因此,在线药房是最佳的排水业务,最初养成消费者的在线医疗护理习惯,依靠在线咨询和疾病管理来增加其利润并实现健康的发展。
3.1用户肖像
我国家的移动医疗用户:女性用户比例更高,31-40岁的用户超过60%

根据BIDA咨询数据,在2021年第一季度,在中国移动医疗用户的性别分布中,大多数女性用户占54.7%;男性用户占45.3%。女性对移动医疗服务的需求比男性更高。妇女的更多医疗咨询,男性多用户医疗药物和医疗设备。
在2021年第一季度,在中国移动医疗用户的年龄分布中,36-40岁的用户的比例最高,占31.2%; 31-35岁的用户占30.5%; 25-30岁的年龄占19.6%。 36-40岁的特征已经进入了社会工作,主要是已婚人士,并且有孩子。他们需要对更多人的健康负责。
我国家的移动医疗用户:在第一个tier tier城市中,近70%的用户是北京的第一名

在2021年第一季度,在我国家的移动医疗用户分发时,第一城市占29.5%;新的第一层城市占最高比例,占38.6%;第二层城市占19.7%。
在2021年第一季度,在我国的移动医疗用户城市中,北京的比例最高,为10.6%;上海排名第二,占7.9%;成都以7.0%排名第三。
在具有经济发展和丰富教育资源的领域,用户获得了更强大的接受和高昂的经济支出。
3.2用户使用方案

基本需求:在线咨询咨询,购买药物是常规且保证的;
期望要求:专家咨询,处方可以开处方,并且购买药物的有效输送速度很快;
激动的需求:专家在线24小时,随时咨询,并为患者开处方。
概括:两者都可以满足用户的基本需求,即在线咨询和购买药物。鉴于有限的在线咨询条件和离线医院各种考试的结果,医生无法获得足够的信息来支持诊断,从而导致在线首次诊断的发展,这是不可靠的并限制了服务的发展。
4.1产品结构


可以在产品结构图中看到,药物管理,健康科学普及和其他业务的资源比例有不同的考虑因素,并且业务模块的分布水平不同。
医疗鹿应用程序主要是“首页”业务中的医疗服务和疫苗服务。第一个级别的“询问医学”用于在线咨询,提供很大的资源医疗服务。 “作为医疗服务的全面服务页面,“家庭医生”和“购物中心”也处于第一级。
Medical Deer应用程序未能在第二层找到自我经营的药房业务。可以在收入结构和开发过程中清楚地发现。自我经营的药房是Ali Health和JD健康行业布局的起点。收入和JD.com健康的重要比例更为明显,可以将购物中心业务置于第一级,并主要促进商业医生的业务。
医疗鹿应用程序可能是为了削弱强调产品的产品的互联网医疗服务的服务属性,但是产品结构的水平还不够清晰。
4.2功能比较

1.从Ali Health来看,JD Health从功能比较的角度非常相似。两者的主要服务部门和部门设置几乎是一致的,都包括中医部门。
2.在咨询方法中,当前的医疗鹿应用当前包括两种咨询类型:“图形检查”和“电话检查”,Jingdong Health应用程序的在线咨询方法包括:“图形检查检查”,“电话咨询”“电话咨询” ,“视频咨询”,“专家团队”,“私人医生”可选选项。用户可以根据自己的情况进行选择。如果有各种选择满足更广泛的用户需求。
3. JD Health应用程序还包括中国医学医院的“处方药”和“中医”,这些医院极大地促进了需要中医和中医的用户。同时,需求用户具有巨大的吸引力。
4.在操作活动中,母亲 - 孩子服务医疗鹿的应用程序更全面。操作活动越来越有趣,包括产品“ 0元试验”,“ check -in”,“ step -to -gold Coins”和“健康任务”。增加保留。除了母亲和婴儿健康方面的“育儿百科全书”外科医学应用程序外,它还设计了诸如“药物助理”,“身高预测”和“益智游戏”之类的功能。
总体而言,医疗鹿应用程序在互联网医疗服务中有些不足。
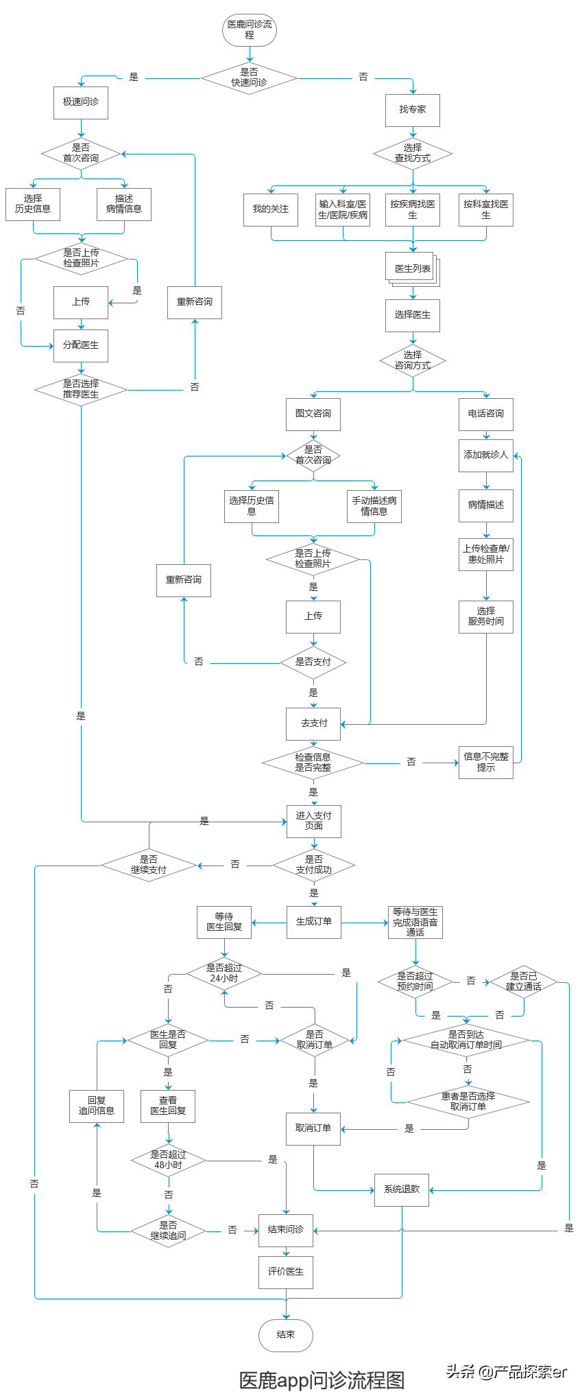
4.3核心功能咨询过程
1.医疗鹿应用程序简化了咨询过程

2. Jingdong Health应用程序简化了咨询过程

1.在速度咨询,图形咨询和电话咨询过程方面,它们是相似的。首先通过“ AI助手”选择速度咨询,以收集用户的状况信息,根据关键字进行排毒并确定相应的部门,然后用户选择系统推荐的系统以付费进行咨询。诊断等。
2.必须先确定图和电话咨询,然后收集用户的状况信息。用户选择咨询时间,并支付订单,以生成与医生建立语音或视频通信的订单。如果您在24小时内没有收到答复,则可以取消订单。
3. JD.com成立的家庭医生是自行车业务。用户可以选择7天,15天或30天(由医生设置)作为服务周期。在此期间,可以更新服务以继续服务。
与两个查询的咨询方法的选择相比,“图形咨询”和“电话咨询”的过程几乎是一致的。
4.4页布局比较
1.完整的主页比较

从页面的美丽和布局的角度来看,JD Health更符合视觉设计的一致性原则和亲密原则。
(1)亲密原则将结合相关项目,使它们彼此亲密。这将被视为将凝结成一个的群体,而不是彼此无关的剪辑。基本目的是实现组织。将相同类型的内容放在一起,功能是不同的,但是在某种程度上可以满足用户的相同需求。
(2)重复原则要求产品中元素的一致性,例如字体,颜色,合规性,空间关系和布局。
可以在整个首页的分布图中看到,除了JD.com的第一个功能模块的第1号功能模块的第4号广告部分以外的模块位于左上角。该页面更为标准化。业务部分明确分配,布局更合理。从顶部到尽头的主要业务,健康信息部分,健康信息部分提供了基于用户兴趣的浏览内容。
(3)医疗鹿应用程序太分散了。第5号第5号的内容分为流行病的两部分。育儿集团的福利和社区性质和第8号医疗美容经验官和同一城市的第十个医疗团体属于第9号福利中心部分,但7、8和10个部分散布在外面福利中心部分,页面细分太好又混乱。
(4)页面上最近广播的内容已经结束,并且没有健康科学普及或其他内容。在这一点上,医疗鹿对页面空间的使用非常差。医疗鹿应用程序的功能分布具有“育儿百科全书”和“每周增长”。对于科学普及内容,您可以使用第一个底部显示。
2.主页比较


(1)医疗鹿应用程序的底部导航包括“主页”,“询问医疗”,“消息”,“我的”。 JD Health App主页导航包括“主页”,“家庭医生”,“购物中心”,“消息”,“我的”。 Jingdong Health将最自行的药房放在底部的底部导航中,而医疗鹿则选择降低自我雇用的水平,并将其放在顶部的小型功能宫殿中。
(2)顶部的医疗鹿应用程序的功能不支持小宫殿网格中的用户个性化编辑。它不能在第一页上放置通用功能,这使用户在查找和使用常见功能时不便。无法编辑分析的原因是“自我经营的药房”被置于小宫殿网格的第五位。它需要一定的曝光作为收入的重要业务。接触将进一步减少。
(3)没有明确的医疗鹿应用功能分类。这是健康知识科学吗?还是折扣?还是在线医疗服务?如果没有明确的划分,许多功能性混乱将使用户增加学习和使用成本,而JD.com Health应用程序每页显示10个。为用户提供极大的便利。
3.咨询页面的比较

(1)两者都提供了通过疾病找到医生,为用户提供常见疾病标签的功能,然后单击以输入咨询页面。用户可以方便地快速找到相应的咨询医生,而不熟悉该疾病的相应部门。
不同之处在于,除了常见疾病外,医疗鹿应用程序还提供了所有疾病。优势是用户可以根据该疾病找到医生。没有足够的观点是,大量疾病导致困境从所有疾病中找到过多效率,并且可能没有相应的医生。
(2)根据该部门的医生专门,建议将医疗鹿应用程序推荐给医生部分。用户的查询不在推荐部门中。您可以单击所有部门查找医生。此设计添加了用户的操作步骤,该步骤可以显示当前页面中的所有部门。如果用户需要找到细分部门,则可以单击所有部门以减少不必要的操作。
Jingdong App在当前页面上显示所有部门。以及指定的医学界部分,用户建议在各种医院和部门推荐出色的医生。

同时,“寻找专家”和底部导航“问医生”页面功能的功能高度重叠。所有可以通过搜索和部门使用的页面都可以利用资源来占用过多的资源。
但是,令人困惑的是,“询问医生”页面会删除“根据疾病寻找医生”的功能。您必须知道,有些用户知道他们在哪里不舒服,但不知道要看哪个部门的医生。因此,这台功能机器的实用性,删除此功能意味着,如果用户无法通过单击“问医生”页面上的常见疾病,以及“搜索”和“根据根据该部门“方式简单快捷。如果用户想通过“查找医生”在搜索栏中输入疾病名称,或返回“主页”中的“主页”,则两页的不一致会增加用户使用的成本。
4.我的页面比较

“我的”页面功能排版方法在医疗鹿列表中,而JD.com的健康与安全健康选择矩阵类型。两种不同的显示方法是矩阵类型可以在相同大小的页面中显示更多功能图标。
Jingdong Health应用程序对功能部门页面更清楚,使用户在需要时更容易找到它。
5.健康文件比较

与Jingdong的健康文件信息相比,医疗鹿应用程序的健康文件信息非常简单,包括个人信息以及附近的记录和疫苗接种信息。 Jingdong Health应用程序的健康和仔细信息更全面。您可以通过连接智能设备来同时检测身体状况,将医疗报告,医疗记录和生活方式结合在一起,并评估并总结一下用户的身体健康,从而在智能设备上连接智能设备来上传信息,例如血压和血糖。配方服务。
摘要:集成以查看医疗鹿应用产品的设计,它略有缺乏。
总体而言,自我经营的药房的水平是不合理的。入口的位置太隐藏了,从而减少了产品使用过程中自动药房的暴露。尽管用户可以适应用户的习惯,但可以适应新的习惯。用户不友好。
同时,“寻找专家”的功能和“问医生”页面的底部导航高度很重,但缺乏一致性。用户必须选择其他搜索方法或切换页面,这将不可避免地增加用户使用的成本。同时,页面资源增加了用户使用的成本。这样的设计显然是不合理的。
其次,可以看到基于用户个性化编辑的常见功能设计和某些页面排版方法可以看到医疗鹿应用程序目前已在详细设计中曝光。

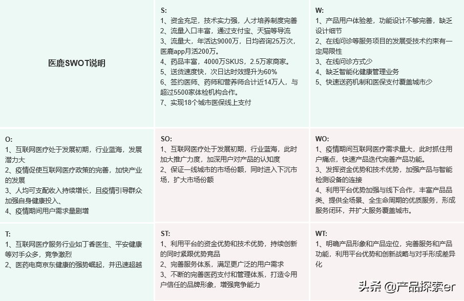
去年10月,监管政策加强了对病历,处方,药物监督和AI等混乱的限制。实际上,在线医疗行业仍然属于起始阶段和勘探开发阶段,并且有巨大的增长空间。
目前,在线咨询,预培养前健康管理以及诊断后和诊断后的发展方向以及消费者医疗和卫生服务的发展方向相对明确。将来,产品类别的财富,高质量的服务提供了完整的场景,充实的生活周期或互联网医疗平台开发的开发方向。但是,由于远程检查技术的不完美,在线咨询的诊断结果缺乏可靠性。目前,在线咨询实际上是更多的“咨询”。患者仍然需要依靠离线场景来完成病情的诊断。在线和离线之间的联系是互联网医疗护理的当前发展趋势。
Ali Health和Jingdong Health每个布局。有了药物类型和医疗资源的类型,人们认为它最终将构成服务质量和平台产品的竞争。当时,管家的发展目标”。
添加微信:bmzkj01 免费交流解答,并送你一份最新运营推广方案