添加QQ:20167856 免费解答,赠送收录推送工具和网站分析
网站推广 2021-08-03
今天大宝seo博客和朋友们分享一下关于百度搜索短视频合作资源标准的话题,本文转载自百度搜索资源平台在2018年6月26日所发布的内容。从某种意义上来看,短视频合作资源的标准也可以成为我们自己网站所需要的视频资源的质量标准,怎么样的短视频质量才是合格的呢,正文部分如下:

一. 优秀视频内容生产者要求
1. 内容版权:拥有对应视频内容的版权或取得对应授权。
2. 生产能力:高质量视频的生产能力(专业和成熟的视频生产能力)和生产速度(如一周产生视频数不少于5条)。
3. 编辑能力:针对搜索场景设计内容标题,标题应符合用户搜索习惯,如简笔画相关,标题可设计为:如何画小鱼简笔画?符合用户搜索习惯
4. 内容维护能力:对提交的内容有持续的维护响应和能力。
5. 生产高频内容:生产方向为适用于搜索场景内容,如如何做?等(how to);生产内容为搜索场景下的高频内容,将会获得特殊鼓励和优待。
6. 视频主角(拍摄者、内容贡献者):
· 在专业度较强的领域,比如金融、医疗等,视频主角需具备国家认可的对应专业资质,如:主任医师、国家一级运动员、大区经理
7. 所属机构(内容提供平台、拍摄者所属机构、平台):
· 在专业度较强的领域,比如金融、医疗等,视频内容所属机构需具备国家认可的对应专业资质,如三甲医院;国家xx中心
· 知名度:行业知名度,如链家被群众耳熟能详,而某个小中介则不具备行业知名度
二. 优质的视频内容要求
· 问题解决度:内容能否真正解决用户所提出的问题?如十万买什么车好? 推荐的车型为十万左右,若推荐车型为三十万左右,则为视频与标题不符。情况严重将影响视频提供者熊掌号指数。
· 节奏:用户可跟着学习、观看,尤其操作性强的内容,节奏需有实操性,而非纯欣赏。比如折纸,不能太快秀手速,需要可以跟着学习。节奏过快将会影响视频展示排序。
· 字幕:视频底部中央位置;清晰可辨,而非和视频背景混为一体,无法识别,影响用户体验。
· 配图:视频过程中的配图清晰可见,节奏上用户可以停留观看。
· 配音:视频中配音清晰可识别,标准普通话,英文、方言等必须要有字幕。
· 配乐:视频中配乐需与整体内容、节奏相匹配,勿喧宾夺主,影响用户理解观看视频本身内容。
· 广告:
– 前贴广告-含视频生产者自己的品牌广告,共3s以内。
– 嵌入广告:与视频内容本身一致,顺畅而不生硬,不影响用户观看视频。
· 结构化:视频信息高度结构化,比如标题、标签、类型、摘要、配文、生产者等各个字段高度结构化。
· 典型优质案例:https://www.idongde.com/6a148918cE2a5f27.shtml
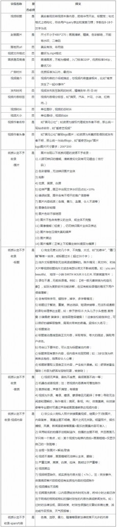
三. 视频数据提交字段要求:(附图为长图,请点击图片之后放大拖动浏览)

四. 多资源竞争和权益成长机制
1. 当多个视频符合对应产品的展现标准时,多个视频均有进入展现机会。
2. 同等质量下,根据用户点击行为和主动选择来进行展现。
3. 对于新加入的资源,策略将给予一定保护期。
4. 结合线上用户行为信号,同时加入资源退出机制,当入场资源不被用户认可时,将采用自动弱化和退场展现机制。
5. 资源方可通过资源升级优化,如自然摘要补充等,将有助于资源出现强展示(特型大卡)
6. 若强展示资源不能满足用户搜索需求,资源将退化展现,甚至退出搜索展现。
7. 同一个视频提交到多个平台发生内容重复时,策略自动进行去重处理,保留一个予以展现。
五. 搜索落地页体验要求
落地页标准样例:

· 符合百度搜索发布的落地页体验白皮书要求,落地页体验白皮书链接地址:http://ziyuan.baidu.com/college/videoinfo?id=1036
· 视频播放器在首屏核心体验位置,基础功能完备,视频内容标准同以上广告要求
· 落地页配合视频播放器的图文内容,需与视频内容及用户需求强相关,是解决用户需求和问题的图文形式,鼓励图文信息与视频信息共同结构化合作。
添加QQ:20167856 免费解答,赠送收录推送工具和网站分析
下一篇:网站内容的更新频率应该怎么样把握