添加微信:bmzkj01 免费交流解答,并送你一份最新运营推广方案
网站推广 2021-05-09
2018年11月15日百度资源搜索平台发布了一篇标题为《百度搜索网页标题规范》的内容,为了更好的提升搜索引擎的用户体验,百度搜索引擎将进一步提出网站页面的标题规范。今天大宝seo博客将这篇内容转载过来和朋友们分享一下,感兴趣的朋友可以收藏起来,正文部分如下:
对搜索用户来说,标题是一个网页最直观的认知渠道和展现方式,也是吸引用户点击搜索结果进入落地页的关键因素。
为了保障搜索用户对所需资源的有效获取,保证搜索结果的公平性,现百度搜索对外发布《百度搜索网页标题规范》,希望在满足用户需求的同时,为站长带来更多流量,实现共赢。
1、标题的定义
对网页内容的准确且简明扼要的描述。
具体举例:

图1-1 符合规范的标题示例
网页源代码中的体现:

图1-2 符合规范的标题源码示例
2、标题的作用
标题对于搜索用户来说,能够帮助用户快速洞察网页的内容以及该网页与搜索需求的相关性。它通常是用来决定用户点击哪个结果的主要信息。
所以,使用高质量的网页标题对网站来说至关重要。
3、 百度搜索网页标题规范
3.1标题的原则
? 网站应确保该站点下的每个页面都有指定的标题(如上文中“图1-2 符合规范的标题源码示例”所示),且同一站点的不同网页应分别使用不同的标题;
? 页面标题应准确概括页面内容,避免使用模糊和不相关的描述;
? 页面标题应简明扼要,避免使用冗长的标题,避免关键词堆砌;
? 页面标题的符号使用正确,建议参考百度建议的标题符号用法(详细内容请参见本文“4.3.2标题的符号”部分)
3.2 不允许出现的标题类型
标题存在以下恶劣问题时,会对这类结果做相应的搜索结果展现限制。
3.2.1标题内容虚假
指标题和网页内容不相符,欺骗诱导用户点击的情况。
类型1:虚假官网
指非官方网站,但标题表述为官网的情况。
线上截图:

图3-1 非官方网站但标题为官网的负面案例
类型2:无法满足用户需求
如:标题中标明可下载或在线阅读小说txt,但是页面中不提供下载服务或诱导用户下载APP;或在标题中说明有百度云下载、支持在线观看,但是页面既不能下载,又不能在线观看。
负面案例:

图3-2 标题标明可下载小说,但页面中诱导下载APP的负面案例
类型3:标题表述部分虚假
如:某网页标题中标明有江苏一本大学排名,但页面只有大学名单,而没有排名相关的内容。
3.2.2标题重复、堆砌
指网站通过网页标题过度重复或堆砌等手段,获取不正当流量的情况。
类型1:标题关键词大量重复
类型2:标题大量堆砌语义相近的关键词标签
负面案例:

图3-3 标题堆砌关键词的负面案例
3.3 优质页面标题建议
优质的网页标题,不仅能明确表达网页的主旨目的,更能给搜索用户有效的引导,吸引目标用户点击。对符合优质规范的标题,百度将会给予更多的展现优待。
3.3.1 标题的构成
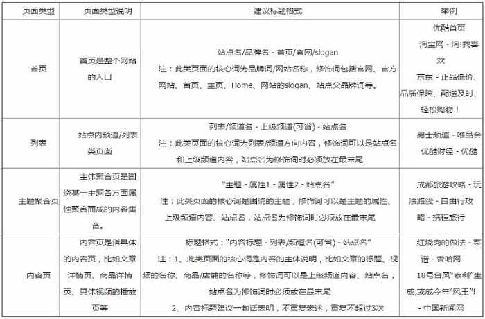
百度页面标题可以概括为“核心词+修饰词”的格式,修饰词建议不多于3个。
具体说明如下:

3.3.2标题的符号

4、百度标题改写机制
为保证搜索用户的体验,百度搜索将会对部分易造成用户误导的页面标题进行相应的改写,包括但不限于以下几种情况:
对于标题堆砌等过度优化的站点首页,百度搜索会将过度优化的标题直接改写为站点名称或公司名称;
对于部分表意模糊的页面,百度搜索将会从页面中提取页面关键信息补充在标题中,保证用户能够及时获取有效信息。
针对标题堆砌的改写示例:

图4-1 针对标题堆砌问题的改写示例
对于规范若存在任何问题,欢迎通过反馈中心联系我们,反馈中心地址:https://ziyuan.baidu.com/feedback/apply。
原文链接地址:https://ziyuan.baidu.com/college/articleinfo?id=2728
添加微信:bmzkj01 免费交流解答,并送你一份最新运营推广方案